$1+

Swing Animation in Blender – Physics-Based Motion Project File

I want this!

Swing Animation in Blender – Physics-Based Motion Project File

$1+

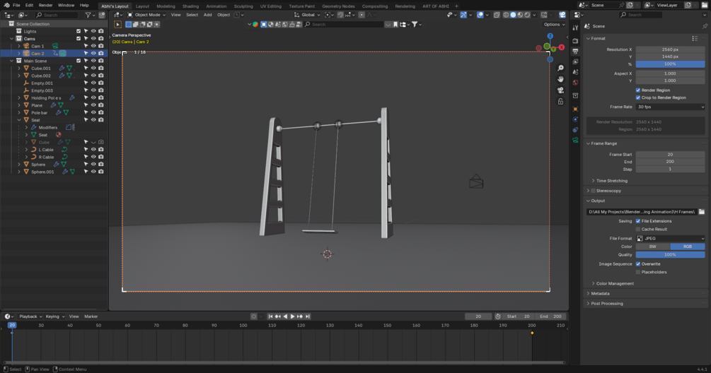
This Blender project demonstrates how to create a realistic swing animation using rigid body physics, constraints, and curve modeling. Ideal for learning dynamic simulations and animation timing.

πŸͺ’ Features:

  • Swing setup using rigid body + rigid body constraint
  • Procedural curve-based swing ropes
  • Realistic motion achieved through simulation
  • Includes camera and lighting for quick renders
  • Clean, organized file for easy reuse
  • Blender 4.0+ compatible

πŸŽ₯ Watch the Full Tutorial:


πŸ“Œ Important Note:
This file is for educational and personal use only.
🚫 Do not resell, redistribute, or use in commercial projects.

Support the creator by sharing your results and tagging me! πŸ™Œ

Stay Creative

$
I want this!

A physics-based swing animation made using rigid body simulation, constraints, and curve modeling. Ideal for learning realistic motion and dynamic animation setups.

Size
53.4 MB
Powered by